
中國大陸是典型的計劃經濟國家,所以如果要在對岸投資,一定要先了解其產業發展政策。資策會MIC產業顧問陳子昂就指出,中國大陸市場未來10年的動態,必定與兩個中國大陸政策方向密不可分,分別為專攻智慧製造的「中國製造2025」和「互聯網+」。此外,筆者認為除了市場技術趨勢外,專利布局更不容忽視,尤其是現在中國知識產權意識抬頭,不管是專利申請或是維權狀況都有長足的進步,如要搶攻中國市場的商機,一定要事先作好充分的準備。
《中國製造2025》有10大重點領域,包括 (1) 新一代信息技術産業、(2) 高端數位機床和機器人、(3) 航空航天裝備、(4) 海洋工程裝備及高技術船舶、(5) 先進軌道交通裝備、(6) 節能與新能源汽車、(7) 電力裝備、(8) 農業裝備、(9) 新材料、及 (10)生物醫藥及高性能醫療器械。爲了讓十大重點領域的發展趨勢、發展重點明確化,讓企業有規劃創新活動的依循,大陸的「國家製造强國建設戰略諮詢委員會」特別組織編制了以上10大領域的技術路線圖,匯總成冊,名為【《中國製造2025》重點領域技術路線圖】。由於冊子封面爲綠色,故亦稱爲【《中國製造2025》重點領域技術創新綠皮書】,以下簡稱綠皮書。
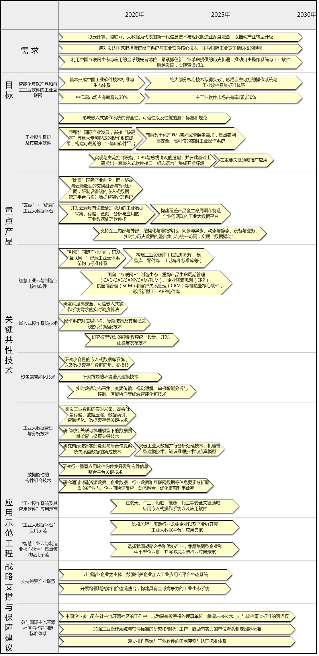
綠皮書中指出,針對智慧製造與工業軟體的部分,《中國製造2025》的目標是到2020年時,能突破部分關鍵核心技術,基本形成中國工業軟體技術標準與生態體系,中低階市場占有率超過30%;聚焦生産效率提升與服務型製造,自主「雲端」+「終端」工業大數據平臺在重點行業的應用普及率超過40%。然後到2025年時,在絕大部分核心技術取得突破,形成自主可控的操作系統與工業軟體及其標準體系,自主工業軟體市場占有率超過50%。互聯網+、智慧工業雲在重點行業的應用普及率超過60%。形成建基於智慧型互聯産品和自主工業軟體的工業互聯網。在以上目標及需要部分,有一點要特別注意,就是《中國製造2025》非常著重技術「自主」的部分。
智慧製造與工業軟體之技術路線
圖1為《中國製造2025》針對智慧製造與工業軟體之需求(包括目標、重點產品、關鍵性技術),從圖1可見,智慧型互聯網產品及自主工業軟體之工業互聯網、和工業操作系統及其應用軟體為其技術路線之兩大目標。

資策會產業顧問陳子昂指出,中國大陸發展人工智慧帶給臺灣廠商三大機會。首先是人工智慧強調快速運算能力,即需要具備高性能晶片等條件,而中國大陸在資金的大舉投入勢必影響臺灣人工智慧晶片發展。其次,臺灣的優勢在於較中國大陸累積更多的公部門領域數據,特別是在交通與醫療領域,皆有利於臺灣未來發展人工智慧在交通與健康醫療方面的應用。其三是智慧製造,雖然中國大陸政策重點發展智慧製造,並規劃創設智慧製造國家級示範區,但其製造業著重於高階裝備製造,智慧工廠等小範圍應用並非其現階段重點,此區別也讓臺灣在智慧工廠保有發展空間。

不過陳子昂也指出,中國大陸挾著龐大市場與國家扶植之力,發展人工智慧於智慧製造、交通與醫療應用等領域,除了機會,勢必也為臺灣相關產業帶來挑戰。在發展速度上,中國大陸利用特定場域試煉方法來加速人工智慧實驗應用,尤其是機器人與無人系統等應用,預估將同步加速在「智慧決策控制」與「新型人機交互」的技術發展;而中國大陸具備廣大消費端,其龐大數據對於試驗人工智慧關鍵技術是如虎添翼,特別是在「漢語文處理」上將更具多元口音與在地優勢,而臺灣面對這波智慧浪潮的機會與挑戰,要如何覓得先機是至要關鍵。
智慧製造與工業軟體軟體之重點產品
從圖1可見,中國在發展智慧製造與工業軟體時,重點產品有4大類,分述如下:
- 工業操作系統及其應用軟體
重點研製高安全、高可靠度即時工業操作系統,實現與主流控制設備、CPU與總線協議的適配,並在此基礎上研發出一套嵌入式軟體接口、組態語言與集成開發環境,形成嵌入式操作系統的安全性、可靠度以及性能的測評標準和規範。研製高階製造業嵌入式系統,並在先進軌道交通裝備、電力裝備、農業裝備等重要關鍵領域推廣應用。 - 「雲端」+「終端」工業大數據平臺
面向終端與雲端數據的交換融合與智慧型協同,研製設備端的嵌入式數據管理平臺與即時數據智慧型處理系統,開發雲端具有海量處理能力的工業數據採集、存儲、查詢、分析、挖掘與應用的工業數據處理軟體庫。構建覆蓋産品全生命周期和製造全業務活動的工業大數據平臺,支持企業內部與外部、結構化與非結構化、同步與異步、動態與靜態、設備與業務、即時與歷史數據的整合。 - 智慧工業雲與製造業核心軟體
研發「互聯網+」智慧工業雲體系架構與標準體系,構建工業資源庫(包括知識庫、模型庫、零件庫、工藝庫和標準庫等)。面向「互聯網+」製造生態,重構産品生命周期管理(CAD / CAE / CAPP /CAM / PLM)、企業資源規劃(ERP)、供應鏈管理(SCM)和客戶關係管理(CRM)等製造業核心軟體,形成新型工業雲構件庫。研製數據驅動的構件組合引擎,研製工業能源管理智慧型軟體與協同管控平臺,研製工業能源管理智慧型軟體與協同管控平臺,構建「互聯網+」智慧工業雲平臺,推動工業企業互聯網化,形成全行業與跨行業的工業應用生態系統。 - 重點領域工業應用軟體
包括先進軌道交通裝備、電力裝備、農業裝備、高檔數控機床與機器人、航空航天裝備、海工裝備與高技術船舶等重點工業領域,研製涵蓋從設計研發、生産製造到産品服務的全生命周期行業應用軟體,重點突破産品創新開發、智慧型控制與分析優化、裝備智慧型服務等關鍵技術,發展自主工業應用軟體體系。
大陸廠商於智慧製造領域之專利申請狀況
前文提到,中國在《中國製造2025》的規劃中,非常著重技術「自主」的部分,所以我們來看一下大陸本土廠商在智慧製造領域的中國專利申請狀況。
| 表1. 智慧製造領域企業申請前10大 |
表2. 智慧製造領域高校申請前10大 |
||||
| 排名 | 企業申請人 |
申請量 |
排名 | 大專院校申請人 |
申請量 |
| 1 | 沈陽新松機器人自動化股份有限公司 |
45 |
1 | 清華大學 |
88 |
| 2 | 長沙長泰機器人有限公司 |
29 |
2 | 上海交通大學 |
45 |
| 3 | 安徽埃夫特智能裝備有限公司 |
25 |
3 | 華南理工大學 |
38 |
| 4 | 歡顏自動化設備(上海)有限公司 |
24 |
4 | 浙江大學 |
31 |
| 5 | 山西中泰源工業自動化設備有限公司 |
20 |
5 | 哈爾濱工業大學 |
30 |
| 6 | 珠海格力電器股份有限公司 |
19 |
6 | 北京航空航天大學 |
28 |
| 7 | 南京埃斯頓機器人工程有限公司 |
18 |
7 | 華中科技大學 |
27 |
| 8 | 鴻海精密工業股份有限公司 |
15 |
8 | 燕山大學 |
25 |
| 9 | 深圳雷柏科技股份有限公司 |
13 |
9 | 北京工業大學 |
20 |
| 10 | 北京奇步自動化控制設備有限公司 |
12 |
10 | 西安交通大學 |
18 |
| 資料來源:「智慧製造專利申請TOP10排行榜」,徐靜,2017年1月 | |||||
今年初在中國智慧製造百人會年會上,華信研究院智能製造研究所所長,暨《中國製造2025》系列叢書出版人徐靜發布了「智慧製造專利申請TOP10排行榜」。表 1及表2分別於是智慧製造領域的專利申請排名前10大的大陸本土企業及大專院校,很明顯的發現,在智慧製造領域,大專院校申請專利的狀況比企業來得活躍,顯示研發動能強,因此台灣廠商如果打算在中國大陸搶攻這一塊市場,與大陸高校合作進行技術研發是一個不錯的選擇,像鴻海與北京清華大學在技術合作開發上,一直都有相當不錯的成績。
|

















